如何详细安装Seata-1.4.0并在SpringCloud中应用?
- 内容介绍
- 文章标签
- 相关推荐
本文共计1651个文字,预计阅读时间需要7分钟。
Seata 1.4.0 安装及使用简介
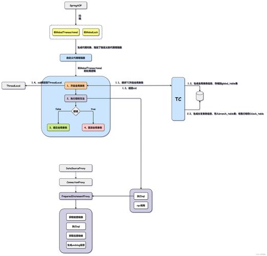
Seata 是一款开源的分布式事务解决方案,旨在提供高性能和易于使用的分布式事务服务。它支持多种事务模式,包括 AT、TCC、SAGA 和 XA,为用户打造一站式事务服务。
Seata 提供了以下功能:
1. AT 模式:提供两阶段提交的事务管理,适用于对性能要求较高的场景。
2.TCC 模式:通过补偿事务实现分布式事务,适用于需要灵活控制的场景。
3.SAGA 模式:通过一系列本地事务实现分布式事务,适用于需要强一致性的场景。
4.XA 模式:与数据库的 XA 接口兼容,适用于需要与数据库强耦合的场景。
Seata 的安装和使用非常简单,以下是简要步骤:
1. 下载 Seata 源码或二进制包。
2.配置 Seata 服务。
3.在应用中集成 Seata 客户端。
通过使用 Seata,用户可以轻松实现分布式事务,提高系统的可靠性和性能。
seata-1.4.0安装及使用
1、简介
Seata 是一款开源的分布式事务解决方案,致力于提供高性能和简单易用的分布式事务服务。Seata 将为用户提供了 AT、TCC、SAGA 和 XA 事务模式,为用户打造一站式的分布式解决方案。
详见官方文档:seata.io/zh-cn/docs/overview/what-is-seata.html
网上的多是0.9.0版本的安装方式,这里记录安装seata-1.4.0版本的方式,在win10环境下安装,centos7与此相同。
下载
需要下载seata-1.4.0.zip 和 seata-server-1.4.0.zip两个安装包
下载地址:github.com/seata/seata/releases
2.1、seata-server-1.4.0
安装配置
解压压缩包,修改conf内的配置文件
2.1.1、registry.conf修改:
我使用的nacos作为配置中心和注册中心,使用将配置文件改为nacos registry { # file 、nacos 、eureka、redis、zk、consul、etcd3、sofa type = "nacos" loadBalance = "RandomLoadBalance" loadBalanceVirtualNodes = 10 nacos { application = "seata-server" serverAddr = "127.0.0.1:8848" group = "SEATA_GROUP" namespace = "" cluster = "default" username = "nacos" password = "nacos" } } config { # file、nacos 、apollo、zk、consul、etcd3 type = "nacos" nacos { serverAddr = "127.0.0.1:8848" namespace = "" group = "SEATA_GROUP" username = "nacos" password = "nacos" } }
2.1.2、file.conf修改:
修改数据库地址,注意mysql5/mysql8驱动不同 store { ## store mode: file、db、redis mode = "db" ## database store property db { ## the implement of javax.sql.DataSource, such as DruidDataSource(druid)/BasicDataSource(dbcp)/HikariDataSource(hikari) etc. datasource = "druid" ## mysql/oracle/postgresql/h2/oceanbase etc. dbType = "mysql" driverClassName = "com.mysql.cj.jdbc.Driver" url = "jdbc:mysql://127.0.0.1:3307/seata?serverTimezone=Asia/Shanghai&useUnicode=true&characterEncoding=utf8&useSSL=true" user = "root" password = "123456" minConn = 5 maxConn = 100 globalTable = "global_table" branchTable = "branch_table" lockTable = "lock_table" queryLimit = 100 maxWait = 5000 } }
2.1.3、创建数据库
创建数据库seata,并建立下面三张表(branch_table, global_table, lock_table),创建undo_log表放到业务库中 -- the table to store GlobalSession data drop table if exists `global_table`; create table `global_table` ( `xid` varchar(128) not null, `transaction_id` bigint, `status` tinyint not null, `application_id` varchar(32), `transaction_service_group` varchar(32), `transaction_name` varchar(128), `timeout` int, `begin_time` bigint, `application_data` varchar(2000), `gmt_create` datetime, `gmt_modified` datetime, primary key (`xid`), key `idx_gmt_modified_status` (`gmt_modified`, `status`), key `idx_transaction_id` (`transaction_id`) ); -- the table to store BranchSession data drop table if exists `branch_table`; create table `branch_table` ( `branch_id` bigint not null, `xid` varchar(128) not null, `transaction_id` bigint , `resource_group_id` varchar(32), `resource_id` varchar(256) , `lock_key` varchar(128) , `branch_type` varchar(8) , `status` tinyint, `client_id` varchar(64), `application_data` varchar(2000), `gmt_create` datetime, `gmt_modified` datetime, primary key (`branch_id`), key `idx_xid` (`xid`) ); -- the table to store lock data drop table if exists `lock_table`; create table `lock_table` ( `row_key` varchar(128) not null, `xid` varchar(96), `transaction_id` long , `branch_id` long, `resource_id` varchar(256) , `table_name` varchar(32) , `pk` varchar(36) , `gmt_create` datetime , `gmt_modified` datetime, primary key(`row_key`) ); -- the table to store seata xid data -- 0.7.0+ add context -- you must to init this sql for you business databese. the seata server not need it. -- 此脚本必须初始化在你当前的业务数据库中,用于AT 模式XID记录。与server端无关(注:业务数据库) -- 注意此处0.3.0+ 增加唯一索引 ux_undo_log drop table `undo_log`; CREATE TABLE `undo_log` ( `id` bigint(20) NOT NULL AUTO_INCREMENT, `branch_id` bigint(20) NOT NULL, `xid` varchar(100) NOT NULL, `context` varchar(128) NOT NULL, `rollback_info` longblob NOT NULL, `log_status` int(11) NOT NULL, `log_created` datetime NOT NULL, `log_modified` datetime NOT NULL, `ext` varchar(100) DEFAULT NULL, PRIMARY KEY (`id`), UNIQUE KEY `ux_undo_log` (`xid`,`branch_id`) ) ENGINE=InnoDB AUTO_INCREMENT=1 DEFAULT CHARSET=utf8;
2.1.4、启动
seata-1.4\bin目录下:双击 seata-server.bat nacos中查看服务是否注册成功
2.2 seata-1.4.0.
配置
解压安装包,并修改配置
2.2.3 修改config.txt
路径:script\config-center 修改service.vgroupMapping和数据库地址 service.vgroupMapping.system-server-group=default service.vgroupMapping.product-server-group=default store.mode=db store.db.datasource=druid store.db.dbType=mysql store.db.driverClassName=com.mysql.cj.jdbc.Driver store.db.url=jdbc:mysql://192.168.111.130:3307/seata?serverTimezone=Asia/Shanghai&useUnicode=true&characterEncoding=utf8&useSSL=true store.db.user=root store.db.password=123456 store.db.minConn=5 store.db.maxConn=30 store.db.globalTable=global_table store.db.branchTable=branch_table store.db.queryLimit=100 store.db.lockTable=lock_table store.db.maxWait=5000 注: service.vgroupMapping.system-server-group=default service.vgroupMapping.product-server-group=default #system-server-group、product-server-group 与项目模块中yml配置的seata.tx-service-group内容相同
2.2.3 启动nacos-config.sh,
将配置注入到nacos中
1、在seata-server-1.4.0\script\config-center\nacos目录下,右键 Git Bash Here
2、输入命令:
sh nacos-config.sh -h 127.0.0.1 -p 8848 -g SEATA_GROUP -u nacos -w nacos
返回成功
2.2.3、nacos中查看配置
在nacos配置列表中找到config.txt配置的vgroupMapping,即说明注入成功

3.4、启动服务:
控制台输出:
3.5、测试
调用方控制台打印
被调用方异常控制台打印:
到此这篇关于seata-1.4.0安装及在springcloud中使用的文章就介绍到这了,更多相关springcloud seata安装使用内容请搜索易盾网络以前的文章或继续浏览下面的相关文章希望大家以后多多支持易盾网络!
本文共计1651个文字,预计阅读时间需要7分钟。
Seata 1.4.0 安装及使用简介
Seata 是一款开源的分布式事务解决方案,旨在提供高性能和易于使用的分布式事务服务。它支持多种事务模式,包括 AT、TCC、SAGA 和 XA,为用户打造一站式事务服务。
Seata 提供了以下功能:
1. AT 模式:提供两阶段提交的事务管理,适用于对性能要求较高的场景。
2.TCC 模式:通过补偿事务实现分布式事务,适用于需要灵活控制的场景。
3.SAGA 模式:通过一系列本地事务实现分布式事务,适用于需要强一致性的场景。
4.XA 模式:与数据库的 XA 接口兼容,适用于需要与数据库强耦合的场景。
Seata 的安装和使用非常简单,以下是简要步骤:
1. 下载 Seata 源码或二进制包。
2.配置 Seata 服务。
3.在应用中集成 Seata 客户端。
通过使用 Seata,用户可以轻松实现分布式事务,提高系统的可靠性和性能。
seata-1.4.0安装及使用
1、简介
Seata 是一款开源的分布式事务解决方案,致力于提供高性能和简单易用的分布式事务服务。Seata 将为用户提供了 AT、TCC、SAGA 和 XA 事务模式,为用户打造一站式的分布式解决方案。
详见官方文档:seata.io/zh-cn/docs/overview/what-is-seata.html
网上的多是0.9.0版本的安装方式,这里记录安装seata-1.4.0版本的方式,在win10环境下安装,centos7与此相同。
下载
需要下载seata-1.4.0.zip 和 seata-server-1.4.0.zip两个安装包
下载地址:github.com/seata/seata/releases
2.1、seata-server-1.4.0
安装配置
解压压缩包,修改conf内的配置文件
2.1.1、registry.conf修改:
我使用的nacos作为配置中心和注册中心,使用将配置文件改为nacos registry { # file 、nacos 、eureka、redis、zk、consul、etcd3、sofa type = "nacos" loadBalance = "RandomLoadBalance" loadBalanceVirtualNodes = 10 nacos { application = "seata-server" serverAddr = "127.0.0.1:8848" group = "SEATA_GROUP" namespace = "" cluster = "default" username = "nacos" password = "nacos" } } config { # file、nacos 、apollo、zk、consul、etcd3 type = "nacos" nacos { serverAddr = "127.0.0.1:8848" namespace = "" group = "SEATA_GROUP" username = "nacos" password = "nacos" } }
2.1.2、file.conf修改:
修改数据库地址,注意mysql5/mysql8驱动不同 store { ## store mode: file、db、redis mode = "db" ## database store property db { ## the implement of javax.sql.DataSource, such as DruidDataSource(druid)/BasicDataSource(dbcp)/HikariDataSource(hikari) etc. datasource = "druid" ## mysql/oracle/postgresql/h2/oceanbase etc. dbType = "mysql" driverClassName = "com.mysql.cj.jdbc.Driver" url = "jdbc:mysql://127.0.0.1:3307/seata?serverTimezone=Asia/Shanghai&useUnicode=true&characterEncoding=utf8&useSSL=true" user = "root" password = "123456" minConn = 5 maxConn = 100 globalTable = "global_table" branchTable = "branch_table" lockTable = "lock_table" queryLimit = 100 maxWait = 5000 } }
2.1.3、创建数据库
创建数据库seata,并建立下面三张表(branch_table, global_table, lock_table),创建undo_log表放到业务库中 -- the table to store GlobalSession data drop table if exists `global_table`; create table `global_table` ( `xid` varchar(128) not null, `transaction_id` bigint, `status` tinyint not null, `application_id` varchar(32), `transaction_service_group` varchar(32), `transaction_name` varchar(128), `timeout` int, `begin_time` bigint, `application_data` varchar(2000), `gmt_create` datetime, `gmt_modified` datetime, primary key (`xid`), key `idx_gmt_modified_status` (`gmt_modified`, `status`), key `idx_transaction_id` (`transaction_id`) ); -- the table to store BranchSession data drop table if exists `branch_table`; create table `branch_table` ( `branch_id` bigint not null, `xid` varchar(128) not null, `transaction_id` bigint , `resource_group_id` varchar(32), `resource_id` varchar(256) , `lock_key` varchar(128) , `branch_type` varchar(8) , `status` tinyint, `client_id` varchar(64), `application_data` varchar(2000), `gmt_create` datetime, `gmt_modified` datetime, primary key (`branch_id`), key `idx_xid` (`xid`) ); -- the table to store lock data drop table if exists `lock_table`; create table `lock_table` ( `row_key` varchar(128) not null, `xid` varchar(96), `transaction_id` long , `branch_id` long, `resource_id` varchar(256) , `table_name` varchar(32) , `pk` varchar(36) , `gmt_create` datetime , `gmt_modified` datetime, primary key(`row_key`) ); -- the table to store seata xid data -- 0.7.0+ add context -- you must to init this sql for you business databese. the seata server not need it. -- 此脚本必须初始化在你当前的业务数据库中,用于AT 模式XID记录。与server端无关(注:业务数据库) -- 注意此处0.3.0+ 增加唯一索引 ux_undo_log drop table `undo_log`; CREATE TABLE `undo_log` ( `id` bigint(20) NOT NULL AUTO_INCREMENT, `branch_id` bigint(20) NOT NULL, `xid` varchar(100) NOT NULL, `context` varchar(128) NOT NULL, `rollback_info` longblob NOT NULL, `log_status` int(11) NOT NULL, `log_created` datetime NOT NULL, `log_modified` datetime NOT NULL, `ext` varchar(100) DEFAULT NULL, PRIMARY KEY (`id`), UNIQUE KEY `ux_undo_log` (`xid`,`branch_id`) ) ENGINE=InnoDB AUTO_INCREMENT=1 DEFAULT CHARSET=utf8;
2.1.4、启动
seata-1.4\bin目录下:双击 seata-server.bat nacos中查看服务是否注册成功
2.2 seata-1.4.0.
配置
解压安装包,并修改配置
2.2.3 修改config.txt
路径:script\config-center 修改service.vgroupMapping和数据库地址 service.vgroupMapping.system-server-group=default service.vgroupMapping.product-server-group=default store.mode=db store.db.datasource=druid store.db.dbType=mysql store.db.driverClassName=com.mysql.cj.jdbc.Driver store.db.url=jdbc:mysql://192.168.111.130:3307/seata?serverTimezone=Asia/Shanghai&useUnicode=true&characterEncoding=utf8&useSSL=true store.db.user=root store.db.password=123456 store.db.minConn=5 store.db.maxConn=30 store.db.globalTable=global_table store.db.branchTable=branch_table store.db.queryLimit=100 store.db.lockTable=lock_table store.db.maxWait=5000 注: service.vgroupMapping.system-server-group=default service.vgroupMapping.product-server-group=default #system-server-group、product-server-group 与项目模块中yml配置的seata.tx-service-group内容相同
2.2.3 启动nacos-config.sh,
将配置注入到nacos中
1、在seata-server-1.4.0\script\config-center\nacos目录下,右键 Git Bash Here
2、输入命令:
sh nacos-config.sh -h 127.0.0.1 -p 8848 -g SEATA_GROUP -u nacos -w nacos
返回成功
2.2.3、nacos中查看配置
在nacos配置列表中找到config.txt配置的vgroupMapping,即说明注入成功

3.4、启动服务:
控制台输出:
3.5、测试
调用方控制台打印
被调用方异常控制台打印:
到此这篇关于seata-1.4.0安装及在springcloud中使用的文章就介绍到这了,更多相关springcloud seata安装使用内容请搜索易盾网络以前的文章或继续浏览下面的相关文章希望大家以后多多支持易盾网络!

