PHP如何编写长尾词关键词的用户登录功能?
- 内容介绍
- 文章标签
- 相关推荐
本文共计986个文字,预计阅读时间需要4分钟。
原文:本文讲述了PHP实现用户登录的示例代码。分享给广大供大家参考,具体如下:
需求分析:在Web应用开发中,经常需要实现用户登录的功能。假设有一个名为username的用户,当该用户进入网站时
改写后:本文以PHP代码示例展示了用户登录的实现。以下内容供大家参考:
需求分析:Web应用开发中,用户登录功能是常见需求。以username为例,当用户访问网站时
本文讲述了PHP实现用户登录的案例代码。分享给大家供大家参考,具体如下:
需求分析:
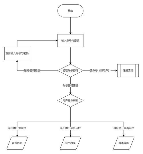
在Web应用开发中,经常需要实现用户登录的功能。假设一个名为username的用户,当该用户进入网站首页时,如果还未登录,则页面会提示登录,用户输入登录信息进行验证,验证通过进入用户中心,否则显示用户名或密码错误,重新登录。登录成功后,用户还可以单击“注销”,回到登录页面。
本文共计986个文字,预计阅读时间需要4分钟。
原文:本文讲述了PHP实现用户登录的示例代码。分享给广大供大家参考,具体如下:
需求分析:在Web应用开发中,经常需要实现用户登录的功能。假设有一个名为username的用户,当该用户进入网站时
改写后:本文以PHP代码示例展示了用户登录的实现。以下内容供大家参考:
需求分析:Web应用开发中,用户登录功能是常见需求。以username为例,当用户访问网站时
本文讲述了PHP实现用户登录的案例代码。分享给大家供大家参考,具体如下:
需求分析:
在Web应用开发中,经常需要实现用户登录的功能。假设一个名为username的用户,当该用户进入网站首页时,如果还未登录,则页面会提示登录,用户输入登录信息进行验证,验证通过进入用户中心,否则显示用户名或密码错误,重新登录。登录成功后,用户还可以单击“注销”,回到登录页面。

