轻量应用服务器与云服务器的主要区别是什么?
- 内容介绍
- 文章标签
- 相关推荐
本文共计1295个文字,预计阅读时间需要6分钟。
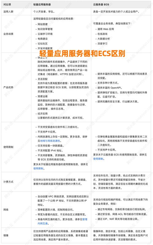
轻量应用服务器与云服务器区别:
1.轻量应用服务器配置较小,资源消耗少;
2.云服务器配置较高,功能更全面。
轻量应用服务器和云服务器区别有:1、轻量应用服务器有较小的硬件配置和资源消耗,而云服务器则拥有更大的硬件配置和资源;2、云服务器提供更多的功能和服务,而轻量应用服务器没有;3、轻量应用服务器通常更简单易用,而云服务器则需要更多的技术知识和管理经验;4、轻量应用服务器相对较便宜,而云服务器的成本更高一些。
随着互联网的快速发展,越来越多的应用程序需要在服务器上运行。传统的应用服务器和云服务器成为了两种常见的选择。本文将探讨轻量应用服务器和云服务器之间的区别,以帮助读者更好地理解并选择适合自己需求的服务器。
首先,我们来了解一下轻量应用服务器。轻量应用服务器通常是指具有较小的资源消耗和较少功能的服务器。它们通常被用来运行单一的应用程序,如网站或者应用程序。由于其轻量化的设计,轻量应用服务器可以在较低的硬件配置下运行,不需要大量的计算资源和存储空间。轻量应用服务器通常具有简洁的操作系统和最小化的软件堆栈,以提供更高的性能和更快速的响应时间。此外,轻量应用服务器通常比较容易部署和维护,适合中小型企业或个人开发者使用。
与轻量应用服务器相比,云服务器则是一种相对更为复杂和全面的服务器解决方案。云服务器是基于云计算技术构建的,可以提供更多的服务和功能。
本文共计1295个文字,预计阅读时间需要6分钟。
轻量应用服务器与云服务器区别:
1.轻量应用服务器配置较小,资源消耗少;
2.云服务器配置较高,功能更全面。
轻量应用服务器和云服务器区别有:1、轻量应用服务器有较小的硬件配置和资源消耗,而云服务器则拥有更大的硬件配置和资源;2、云服务器提供更多的功能和服务,而轻量应用服务器没有;3、轻量应用服务器通常更简单易用,而云服务器则需要更多的技术知识和管理经验;4、轻量应用服务器相对较便宜,而云服务器的成本更高一些。
随着互联网的快速发展,越来越多的应用程序需要在服务器上运行。传统的应用服务器和云服务器成为了两种常见的选择。本文将探讨轻量应用服务器和云服务器之间的区别,以帮助读者更好地理解并选择适合自己需求的服务器。
首先,我们来了解一下轻量应用服务器。轻量应用服务器通常是指具有较小的资源消耗和较少功能的服务器。它们通常被用来运行单一的应用程序,如网站或者应用程序。由于其轻量化的设计,轻量应用服务器可以在较低的硬件配置下运行,不需要大量的计算资源和存储空间。轻量应用服务器通常具有简洁的操作系统和最小化的软件堆栈,以提供更高的性能和更快速的响应时间。此外,轻量应用服务器通常比较容易部署和维护,适合中小型企业或个人开发者使用。
与轻量应用服务器相比,云服务器则是一种相对更为复杂和全面的服务器解决方案。云服务器是基于云计算技术构建的,可以提供更多的服务和功能。

